System Overview
ระบบ LOS Booking ใช้สำหรับการจัดการข้อมูลใบสมัครขอสินเชื่อ ในส่วนของการจัดการค่าใช้จ่าย และการตรวจสอบข้อมูลทั้งหมดของลูกค้าก่อนการอนุมัติสินเชื่อไปที่ระบบ Loan Management System( LMS)
โดยในเอกสารชุดนี้จะอธิบายในส่วนของการพัฒนาระบบ LOS Booking เพื่อรองรับการสมัครสินเชื่อของลูกค้าเดิมผ่านช่องทางออนไลน์(Online Onboarding) ก่อนเท่านั้น

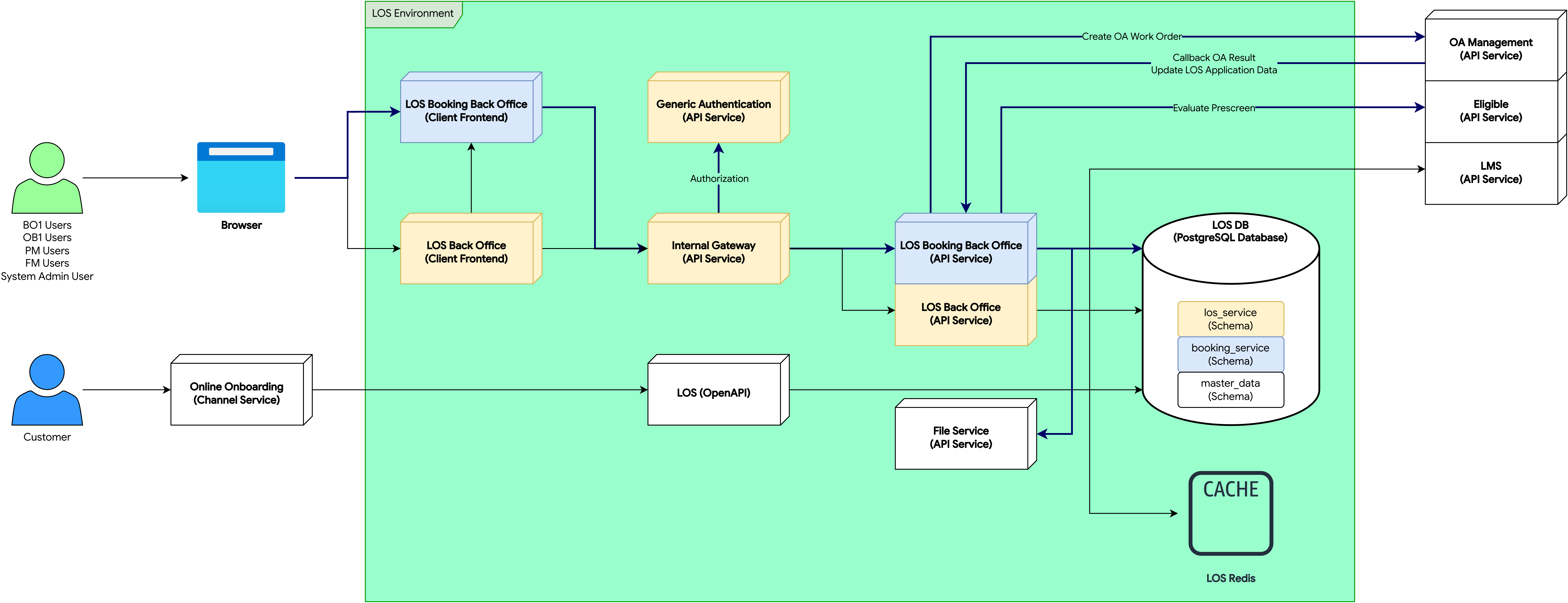
จากรูป จะแสดงภาพรวมของระบบ LOS ที่มีอยู่ในปัจจุบัน ซึ่งจะถูกพัฒนาเพื่อรองรับการใช้งานของลูกค้าที่มีความต้องการในการสมัครสินเชื่อผ่านช่องทางออนไลน์ โดยการเพิ่มส่วนของ LOS Booking Back Office ในส่วนของการแสดงผล ซึ่งจะถูก Redirect จาก LOS Back Office หลักเพื่อทำงานใน Flow ของการขอสินเชื่อแบบออนไลน์
ในกล่องสีฟ้าจะเป็นส่วนที่มีการพัฒนาขึ้นมาใหม่โดยจะประกอบด้วย LOS Booking Back Office และ LOS Booking API Service ส่วนของการพัฒนาระบบเดิมให้รองรับการสมัครสินเชื่อผ่านช่องทางออนไลน์(Online Onboarding) จะเป็นกล่องสีเหลือง ที่จะพัฒนาด้วยการเพิ่มส่วนของ LOS Booking Back Office ในส่วนของการแสดงผล ซึ่งจะถูก Redirect จาก LOS Back Office หลักเพื่อทำงานใน Flow ของการขอสินเชื่อแบบออนไลน์ ส่วนของ LOS API Service จะพัฒนาในส่วนของ functional การ update ข้อมูล การรองรับ Error Handling ในส่วนของการสร้างข้อมูลสินเชื่อที่ระบบ LMS ในกรณีของการขอสินเชื่อออนไลน์